Business Cases

Case 1: Search Autocompletion

1. Business Problem Statement

Building a fast, scalable autocomplete system that predicts and suggests relevant queries instantly as users type, handling billions of searches globally with high accuracy.

Domain: Search Engines, Information Retrieval, User Experience

2. Challenges

  • Handling billions of daily searches at a global scale.
  • Delivering suggestions within milliseconds for seamless experience.
  • Incorporating trending and fresh queries quickly.
  • Supporting typos, slang, and multilingual inputs.

3. Algorithms involved

  • Weighted Finite State Transducers (WFST)-- Compact, efficient representation of query dictionaries for prefix matching.
  • Trie (Prefix Tree) -- Fast prefix lookups for query suggestions.
  • Ternary Search Tree -- Space-optimized string storage and retrieval.
  • Frequency Counting / Heuristics -- Popularity, recency, and user behavior-based scoring.
  • Fuzzy Matching Algorithms (e.g., Levenshtein distance) -- Handle typos and spelling variations.

1] Weighted Finite State Transducer (Weighted FST)

What it is?

A Weighted FST is a deterministic finite automaton extended with weights on transitions or states, mapping input strings (query prefixes) to outputs (full queries or scores), commonly used in large-scale autocomplete.


How does it work?

  • Input string is processed state by state.
  • Transitions labeled with input characters guide traversal.
  • Weights encode frequency/popularity, enabling ranking.
  • Minimization merges equivalent states, compressing data.
  • Outputs top suggestions with associated weights quickly.

Workflow

Workflow for Weighted FST

5. Code Snippet


class WFSTNode:
    def __init__(self):
        self.transitions = {}  # char -> (node, weight)
        self.is_final = False
        self.output = None

class WeightedFST:
    def __init__(self):
        self.root = WFSTNode()

    def insert(self, word, weight):
        node = self.root
        for char in word:
            if char not in node.transitions:
                node.transitions[char] = (WFSTNode(), 0)
            next_node, _ = node.transitions[char]
            node.transitions[char] = (next_node, weight)
            node = next_node
        node.is_final = True
        node.output = word

    def autocomplete(self, prefix):
        node = self.root
        for char in prefix:
            if char not in node.transitions:
                return []
            node, _ = node.transitions[char]
        return self._collect(node, prefix)

    def _collect(self, node, prefix):
        results = []
        stack = [(node, prefix)]
        while stack:
            cur, pre = stack.pop()
            if cur.is_final:
                results.append(pre)
            for c, (nxt, w) in cur.transitions.items():
                stack.append((nxt, pre + c))
        # Normally sort by weights, simplified here
        return results

# Example usage
wfst = WeightedFST()
wfst.insert("hello", weight=1)    # Most popular
wfst.insert("help", weight=2)
wfst.insert("helium", weight=3)
wfst.insert("hero", weight=4)
wfst.insert("man", weight=10)
wfst.insert("genre", weight=8)
wfst.insert("gentle", weight=6)
wfst.insert("gem", weight=5)

print(wfst.autocomplete("ge"))   
print(wfst.autocomplete("he"))  
print(wfst.autocomplete("hel")) 

OUTPUT:
    ['gem', 'gentle', 'genre']
    ['hello', 'help', 'helium', 'hero']
    ['hello', 'help', 'helium']
                        
View full implementation on GitHub

Efficiency Analysis

  • Time: O(m) for prefix traversal (m = prefix length)
  • Space:Highly compact due to minimization
  • Ranking:Built-in weights enable fast top suggestions

2] Trie

What it is?

A Trie is a tree-like data structure where each edge corresponds to a character; nodes represent prefixes. Commonly used for exact prefix matching.


How does it work?

  • Insert words character-by-character along tree edges.
  • Each node represents a prefix.
  • Search traverses nodes following input characters.
  • Suggestions are collected from subtree nodes.

Workflow

Workflow for Trie

5. Code Snippet


class TrieNode:
    def __init__(self):
        self.children = {}
        self.is_end = False

class Trie:
    def __init__(self):
        self.root = TrieNode()

    def insert(self, word):
        node = self.root
        for char in word:
            node = node.children.setdefault(char, TrieNode())
        node.is_end = True

    def autocomplete(self, prefix):
        node = self.root
        for char in prefix:
            if char not in node.children:
                return []
            node = node.children[char]
        return self._collect(node, prefix)

    def _collect(self, node, prefix):
        results = []
        if node.is_end:
            results.append(prefix)
        for c, nxt in node.children.items():
            results.extend(self._collect(nxt, prefix + c))
        return results


# Example usage
trie = Trie()
trie.insert("hello", {"definition": "a greeting"})
trie.insert("help", {"definition": "to assist"})
trie.insert("helium", {"definition": "an element"})
trie.insert("hear", {"definition": "to listen"})
print(trie.findWordsWithPrefix("hel"))

OUTPUT:
    [('hello', {'definition': 'a greeting'}), 
     ('help', {'definition': 'to assist'}), 
     ('helium', {'definition': 'an element'})]

                        
View full implementation on GitHub

Efficiency Analysis

  • Time: O(m + k) for prefix + collecting k suggestions
  • Space:Larger than FST (stores all nodes explicitly)
  • Ranking:No built-in ranking, requires extra data structures

3] Ternary Search Tree (TST)

What it is?

A TST is a hybrid between binary search trees and tries: each node stores a character and has three children (left, middle, right) for lex order navigation and sequence continuation.


How does it work?

  • Each node compares character:
  • Left: characters less than current
  • Middle: next char in word if equal
  • Right: characters greater than current
  • Insert and search use these comparisons.
  • Autocomplete collects words below prefix node.

Workflow

Workflow for TSTs

5. Code Snippet


class TSTNode:
    def __init__(self, char):
        self.char = char
        self.left = self.mid = self.right = None
        self.is_end = False

class TST:
    def __init__(self):
        self.root = None

    def insert(self, word):
        def _insert(node, word, i):
            c = word[i]
            if not node:
                node = TSTNode(c)
            if c < node.char:
                node.left = _insert(node.left, word, i)
            elif c > node.char:
                node.right = _insert(node.right, word, i)
            else:
                if i + 1 == len(word):
                    node.is_end = True
                else:
                    node.mid = _insert(node.mid, word, i+1)
            return node
        self.root = _insert(self.root, word, 0)

    def autocomplete(self, prefix):
        def _search(node, word, i):
            if not node:
                return None
            c = word[i]
            if c < node.char:
                return _search(node.left, word, i)
            elif c > node.char:
                return _search(node.right, word, i)
            else:
                if i + 1 == len(word):
                    return node
                return _search(node.mid, word, i+1)

        def _collect(node, pre, results):
            if not node:
                return
            _collect(node.left, pre, results)
            if node.is_end:
                results.append(pre + node.char)
            _collect(node.mid, pre + node.char, results)
            _collect(node.right, pre, results)

        results = []
        node = _search(self.root, prefix, 0)
        if not node:
            return results
        if node.is_end:
            results.append(prefix)
        _collect(node.mid, prefix, results)
        return results


# Example usage
tst = TST()
words = ["hello", "help", "helium", "hero", "her", "heat", "delirium"]
for word in words:
    tst.insert(word)

print(tst.autocomplete("her")) 
print(tst.autocomplete("hel"))  
print(tst.autocomplete("h"))

OUTPUT:
    ['her', 'hero']
    ['helium', 'hello', 'help']
    ['heat', 'helium', 'hello', 'help', 'her', 'hero']

                        
View full implementation on GitHub

Efficiency Analysis

  • Time: O(m + k) with balanced character comparisons
  • Space:More compact than Trie, less than FST
  • Ranking:No built-in weights, extra storage needed

Case study Summary

Sl.no. Algorithm Time Complexity (Prefix Query) Space Efficiency Ranking Support Notable difference Suitability for Google Search Autocomplete
1 Weighted FST O(m) Very high (compressed) Built-in weights Saves memory and transition steps by minimizing processing of duplicate suffixes. Best: Scales to billions of queries efficiently
2 Trie O(m + k) High (large memory) No native weights Looks like a tree of prefixes with no alphavetical ordering. Simple but memory-heavy for huge data
3 Ternary Search Tree O(m + k) Moderate No native weights Looks like a binary search tree for characters, but also stores sequences like a trie. Balanced but less optimal for Google's scale as it's less compact and slower

Case 2: Route Assessment

1. Business Problem Statement

Build a scalable system to assess and recommend optimal real-time travel routes across various transport modes.

Domain: Navigation Systems, Traffic Optimization, Real-Time Systems

2. Challenges

  • Collecting accurate real-time traffic data from billions of users.
  • Dynamically updating routes during live traffic changes.
  • Scaling to handle billions of global route requests.
  • Adapting routes to regional traffic rules and landmarks.
  • Personalizing routes based on user preferences.
  • Predicting accurate ETAs using real-time + historical data.
  • Ensuring low-latency route computation globally.

3. Algorithms Involved

  • Dijkstra’s Algorithm – Solves shortest path efficiently in static road networks.
  • A* Algorithm – Enhances Dijkstra’s with heuristics for faster pathfinding.
  • Contraction Hierarchies – Preprocesses road networks to enable faster route queries using shortcuts.
  • R-Tree / Quad Tree – Used for efficient spatial indexing of nearby roads, landmarks, and intersections.
  • Ford-Fulkerson / Max Flow – Models and analyzes traffic capacity and congestion zones.
  • Bayesian Networks / Time-Series Analysis – Predicts future traffic patterns using historical and real-time data.

1] Dijkstra’s Algorithm

What it is?

An algorithm for finding the shortest path from a source node to all other nodes in a weighted graph with non-negative weights.


How does it work?

  • Start from a source node.
  • Initialize distances to all nodes as infinity except the source (0).
  • Use a min-heap (priority queue) for efficient retrieval of the next closest node.
  • Relax edges: update neighbor distances if a shorter path is found.
  • Mark nodes as visited to avoid reprocessing.
  • Repeat until all nodes are visited.

Workflow

Workflow for Dijkstra's algorithm

5. Code Snippet


class Graph():

    def __init__(self, vertices):
        self.V = vertices
        self.graph = [[0 for column in range(vertices)]
                      for row in range(vertices)]

    def printSolution(self, dist):
        print("Vertex \t Distance from Source")
        for node in range(self.V):
            print(node, "\t\t", dist[node])

    # A utility function to find the vertex with
    # minimum distance value, from the set of vertices
    # not yet included in shortest path tree
    def minDistance(self, dist, sptSet):

        # Initialize minimum distance for next node
        min = 1e7

        # Search not nearest vertex not in the
        # shortest path tree
        for v in range(self.V):
            if dist[v] < min and sptSet[v] == False:
                min = dist[v]
                min_index = v

        return min_index

    # Function that implements Dijkstra's single source
    # shortest path algorithm for a graph represented
    # using adjacency matrix representation
    def dijkstra(self, src):

        dist = [1e7] * self.V
        dist[src] = 0
        sptSet = [False] * self.V

        for cout in range(self.V):

            # Pick the minimum distance vertex from
            # the set of vertices not yet processed.
            # u is always equal to src in first iteration
            u = self.minDistance(dist, sptSet)

            # Put the minimum distance vertex in the
            # shortest path tree
            sptSet[u] = True

            # Update dist value of the adjacent vertices
            # of the picked vertex only if the current
            # distance is greater than new distance and
            # the vertex in not in the shortest path tree
            for v in range(self.V):
                if (self.graph[u][v] > 0 and 
                   sptSet[v] == False and 
                   dist[v] > dist[u] + self.graph[u][v]):
                    dist[v] = dist[u] + self.graph[u][v]

        self.printSolution(dist)

# Driver program
g = Graph(9)
g.graph = [[0, 4, 0, 0, 0, 0, 0, 8, 0],
           [4, 0, 8, 0, 0, 0, 0, 11, 0],
           [0, 8, 0, 7, 0, 4, 0, 0, 2],
           [0, 0, 7, 0, 9, 14, 0, 0, 0],
           [0, 0, 0, 9, 0, 10, 0, 0, 0],
           [0, 0, 4, 14, 10, 0, 2, 0, 0],
           [0, 0, 0, 0, 0, 2, 0, 1, 6],
           [8, 11, 0, 0, 0, 0, 1, 0, 7],
           [0, 0, 2, 0, 0, 0, 6, 7, 0]
           ]

g.dijkstra(0)

OUTPUT:
Vertex 	 Distance from Source
0 		 0
1 		 4
2 		 12
3 		 19
4 		 21
5 		 11
6 		 9
7 		 8
8 		 14
                        
View full implementation on GitHub

Efficiency Analysis

  • Time: O((V + E) log V)
  • Space:O(V)

2] A* Algorithm

What it is?

An informed search algorithm that finds the shortest path using heuristics.


How does it work?

  • Initializes open and closed sets.
  • Pick node with lowest f(n).
  • Relax neighbours using a cost function: f(n) = g(n) + h(n):
  • g(n): actual distance
  • h(n): heuristic estimate
  • Repeat until goal is reached.

Workflow

Workflow for A* algorithm

5. Code Snippet


class Graph:
    def __init__(self, adjacency_list):
        self.adjacency_list = adjacency_list

    def get_neighbors(self, v):
        return self.adjacency_list.get(v, [])

    def h(self, n):
        H = {
            'S': 7,
            'A': 6,
            'B': 2,
            'C': 1,
            'G': 0
        }
        return H[n]

    def a_star_algorithm(self, start_node, stop_node):
        open_list = set([start_node])
        closed_list = set([])

        g = {start_node: 0}
        parents = {start_node: start_node}

        while open_list:
            n = None
            for v in open_list:
                if n is None or g[v] + self.h(v) < g[n] + self.h(n):
                    n = v

            if n is None:
                print('Path does not exist!')
                return None

            if n == stop_node:
                reconst_path = []
                while parents[n] != n:
                    reconst_path.append(n)
                    n = parents[n]
                reconst_path.append(start_node)
                reconst_path.reverse()
                print('Path found: {}'.format(reconst_path))
                print('Total cost: {}'.format(g[stop_node]))
                return reconst_path

            for (m, weight) in self.get_neighbors(n):
                if m not in open_list and m not in closed_list:
                    open_list.add(m)
                    parents[m] = n
                    g[m] = g[n] + weight
                else:
                    if g[m] > g[n] + weight:
                        g[m] = g[n] + weight
                        parents[m] = n
                        if m in closed_list:
                            closed_list.remove(m)
                            open_list.add(m)

            open_list.remove(n)
            closed_list.add(n)

        print('Path does not exist!')
        return None


# Custom graph from your input
adjacency_list = {
    'S': [('A', 1), ('B', 4)],
    'A': [('G', 12), ('B', 2), ('C', 5)],
    'B': [('C', 2)],
    'C': [('G', 3)]
}

graph1 = Graph(adjacency_list)
graph1.a_star_algorithm('S', 'G')

OUTPUT:
Path found: ['S', 'A', 'B', 'C', 'G']
Total cost: 8
['S', 'A', 'B', 'C', 'G']
                        
View full implementation on GitHub

Efficiency Analysis

  • Time: O(V^2) [O((V+E)log V) if min-heap (priority queue used)
  • Space:O(V)

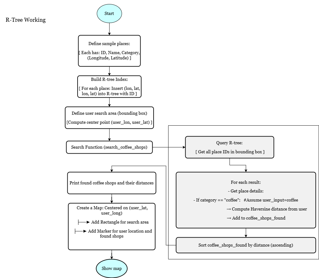
3] R-Tree

What it is?

Spatial data structure used for efficiently indexing multi-dimensional information like maps.


How does it work?

  • R-Tree: groups nearby objects using bounding rectangles.
  • Insert: add object by checking overlapping regions.
  • Query: search through relevant nodes only.

Workflow

Workflow for R-tree

5. Code Snippet


from rtree import index
from math import radians, cos, sin, asin, sqrt
import folium

# Haversine distance function (km)
def haversine(lon1, lat1, lon2, lat2):
    lon1, lat1, lon2, lat2 = map(radians, [lon1, lat1, lon2, lat2])
    dlon = lon2 - lon1
    dlat = lat2 - lat1
    a = sin(dlat/2)**2 + cos(lat1) * cos(lat2) * sin(dlon/2)**2
    c = 2 * asin(sqrt(a))
    r = 6371
    return c * r

# Sample places: id -> (name, category, (lon, lat))
places = {
    1: ("Coffee Shop A", "coffee", (77.59, 12.97)),
    2: ("Bookstore", "bookstore", (77.58, 12.95)),
    3: ("Coffee Shop B", "coffee", (77.60, 12.96)),
    4: ("Museum", "museum", (77.55, 12.92)),
    5: ("Coffee Shop C", "coffee", (77.62, 12.99)),  # Outside search area
    6: ("Gym", "gym", (77.61, 12.94)),
    7: ("Coffee Shop D", "coffee", (77.56, 12.93)),  # Outside search area
}

# Build R-tree index
idx = index.Index()
for place_id, (name, category, (x, y)) in places.items():
    idx.insert(place_id, (x, y, x, y))

# User inputs search bounding box: (min_lon, min_lat, max_lon, max_lat)
user_search_area = (77.57, 12.94, 77.61, 12.98)
user_lon = (user_search_area[0] + user_search_area[2]) / 2
user_lat = (user_search_area[1] + user_search_area[3]) / 2

# Search coffee shops inside area and calculate distances
def search_coffee_shops(index_obj, search_area, user_lon, user_lat):
    print(f"Searching coffee shops inside area: {search_area}")
    results = list(index_obj.intersection(search_area))

    coffee_shops_found = []
    for place_id in results:
        name, category, (lon, lat) = places[place_id]
        if category == "coffee":
            dist = haversine(user_lon, user_lat, lon, lat)
            coffee_shops_found.append((name, (lon, lat), dist))

    coffee_shops_found.sort(key=lambda x: x[2])

    if not coffee_shops_found:
        print("No coffee shops found in the search area.")
    else:
        print(f"Found {len(coffee_shops_found)} coffee shop(s):")
        for name, coord, dist in coffee_shops_found:
            print(f"- {name} at {coord}, Distance: {dist:.2f} km")
    return coffee_shops_found

coffee_shops = search_coffee_shops(idx, user_search_area, user_lon, user_lat)

# Create interactive map
m = folium.Map(location=[user_lat, user_lon], zoom_start=14)

# Draw search area rectangle
bounds = [(user_search_area[1], user_search_area[0]), (user_search_area[3], user_search_area[2])]
folium.Rectangle(bounds=bounds, color="blue", fill=True, fill_opacity=0.1, tooltip="Search Area").add_to(m)

# Mark user location
folium.Marker(
    location=[user_lat, user_lon],
    popup="User Search Center",
    icon=folium.Icon(color='green', icon='user')
).add_to(m)

# Mark coffee shops on map
for name, (lon, lat), dist in coffee_shops:
    folium.Marker(
        location=[lat, lon],
        popup=f"{name}
Distance: {dist:.2f} km", icon=folium.Icon(color='red', icon='coffee', prefix='fa') ).add_to(m) # Show the map m OUTPUT: Searching coffee shops inside area: (77.57, 12.94, 77.61, 12.98) Found 2 coffee shop(s): - Coffee Shop B at (77.6, 12.96), Distance: 1.08 km - Coffee Shop A at (77.59, 12.97), Distance: 1.11 km
View full implementation on GitHub

Efficiency Analysis

  • Time: O(log n) insert/search
  • Space:O(n)

4] Ford-Fulkerson / Max Flow

What it is?

Finds the maximum flow from source to sink in a flow network.


How does it work?

  • Augment flow along a path until no more augmenting paths are found.
  • Initialize flow to 0.
  • While there’s an augmenting path:
  • Find min capacity on path
  • Update residual graph

Workflow

Workflow for Ford Fulkerson

5. Code Snippet


from collections import defaultdict

class Graph:
    def __init__(self, vertices):
        self.graph = defaultdict(dict)
        self.V = vertices

    def add_edge(self, u, v, capacity):
        self.graph[u][v] = capacity
        if u not in self.graph[v]:
            self.graph[v][u] = 0

    def _dfs(self, s, t, visited, path):
        visited.add(s)
        if s == t:
            return path
        for neighbor in self.graph[s]:
            if neighbor not in visited and self.graph[s][neighbor] > 0:
                result = self._dfs(neighbor, t, visited, path + [(s, neighbor)])
                if result:
                    return result
        return None

    def ford_fulkerson(self, source, sink):
        max_flow = 0
        while True:
            visited = set()
            path = self._dfs(source, sink, visited, [])
            if not path:
                break

            flow = min(self.graph[u][v] for u, v in path)

            for u, v in path:
                self.graph[u][v] -= flow
                self.graph[v][u] += flow

            max_flow += flow
            print(f"Augmenting path: {path}, flow: {flow}")
        return max_flow

g=Graph(4)
g.add_edge('s','u',20)
g.add_edge('s','v',10)
g.add_edge('u','v',30)
g.add_edge('u','t',10)
g.add_edge('v','t',20)

max_flow = g.ford_fulkerson('s', 't')
print(f"Max Flow: {max_flow}")

OUTPUT:
Augmenting path: [('s', 'u'), ('u', 'v'), ('v', 't')], flow: 20
Augmenting path: [('s', 'v'), ('v', 'u'), ('u', 't')], flow: 10
Max Flow: 30

                       
View full implementation on GitHub

Efficiency Analysis

  • Time: O(E * max flow)
  • Space: O(V^2)

Case Study Summary

Sl.no. Algorithm Time Complexity (Prefix Query) Space Efficiency Notable Difference Suitability for Use Case
1 Dijkstra O((V + E) log V) Moderate Finds shortest paths using greedy strategy and priority queues. Ideal for maps and route optimization.
2 A* Search O((V + E) log V) Moderate Enhances Dijkstra by using heuristics to guide search toward goal faster. Best for pathfinding with target-aware optimization (e.g., GPS).
3 R-tree O(log n) High (compact for spatial data) Index structure for spatial data using bounding rectangles. Excellent for geo-search like "coffee near me".
4 Ford-Fulkerson O(max_flow × E) Low to Moderate Uses DFS/BFS to find augmenting paths in residual graph for max flow. Best for flow problems (networks, logistics).

Case 3: Data Storage and Indexing

1. Business Problem Statement

To efficiently store and index billions of web pages to support fast, relevant, and scalable search queries across the globe

Domain: Search Engines, Big Data, Distributed Systems, Information Retrieval

2. Challenges

  • Storing and managing billions of web pages efficiently at scale.
  • Building and updating inverted indexes quickly over distributed data.
  • Delivering low-latency search results within milliseconds.
  • Reducing storage needs through compression and deduplication.

3. Algorithms Involved

  • B-trees – optimize disk-based storage by minimizing disk reads with balanced multi-way nodes.
  • Hashing Algorithms – provide constant-time average lookup for quick data retrieval.
  • Skiplists – enable fast, probabilistic balancing with simpler implementation than trees.
  • Red Black Trees – guarantee balanced binary search trees for consistent worst-case operation times.

1] B-Trees

What it is?

A self-balancing tree data structure that maintains sorted data and allows searches, sequential access, insertions, and deletions in logarithmic time.


How does it work?

  • Uses multi-way branching and store multiple keys per node, reducing the number of disk reads required.
  • Internal nodes act as routing indexes while leaves hold actual data pointers.
  • Insert: Traverse to the correct leaf, insert key, split if node overflows.
  • Search: Navigate from root using key ranges in nodes.
  • Delete: Merge/split nodes to maintain balance.

Workflow

Workflow for B-tree

5. Code Snippet



class BTreeNode:
    def __init__(self, t, leaf=False):
        self.t = t  # Minimum degree (defines the range for number of keys)
        self.leaf = leaf
        self.keys = []
        self.children = []

    def traverse(self):
        for i in range(len(self.keys)):
            if not self.leaf:
                self.children[i].traverse()
            print(self.keys[i], end=" ")
        if not self.leaf:
            self.children[-1].traverse()

    def search(self, k):
        i = 0
        while i < len(self.keys) and k > self.keys[i]:
            i += 1
        if i < len(self.keys) and self.keys[i] == k:
            return self
        if self.leaf:
            return None
        return self.children[i].search(k)

    def insert_non_full(self, k):
        i = len(self.keys) - 1
        if self.leaf:
            self.keys.append(0)
            while i >= 0 and k < self.keys[i]:
                self.keys[i + 1] = self.keys[i]
                i -= 1
            self.keys[i + 1] = k
        else:
            while i >= 0 and k < self.keys[i]:
                i -= 1
            i += 1
            if len(self.children[i].keys) == 2 * self.t - 1:
                self.split_child(i, self.children[i])
                if k > self.keys[i]:
                    i += 1
            self.children[i].insert_non_full(k)

    def split_child(self, i, y):
        t = self.t
        z = BTreeNode(t, y.leaf)
        z.keys = y.keys[t:]  # Last t-1 keys go to new node
        y.keys = y.keys[:t - 1]  # First t-1 keys remain
        if not y.leaf:
            z.children = y.children[t:]
            y.children = y.children[:t]
        self.children.insert(i + 1, z)
        self.keys.insert(i, y.keys.pop())

class BTree:
    def __init__(self, t):
        self.t = t
        self.root = BTreeNode(t, leaf=True)

    def traverse(self):
        if self.root:
            self.root.traverse()
            print()

    def search(self, k):
        return self.root.search(k)

    def insert(self, k):
        root = self.root
        if len(root.keys) == 2 * self.t - 1:
            temp = BTreeNode(self.t, leaf=False)
            temp.children.insert(0, root)
            temp.split_child(0, root)
            i = 0
            if temp.keys[0] < k:
                i += 1
            temp.children[i].insert_non_full(k)
            self.root = temp
        else:
            root.insert_non_full(k)


if __name__ == '__main__':
    print("B-tree with t=3 (min degree)")
    btree = BTree(t=3)

    values = [10, 20, 5, 6, 12, 30, 7, 17]
    for val in values:
        btree.insert(val)

    print("Traversal of the B-tree:")
    btree.traverse()

    key = 6
    result = btree.search(key)
    print(f"\nSearch for {key}:", "Found" if result else "Not found")


OUTPUT:
B-tree with t=3 (min degree)
Traversal of the B-tree:
5 6 7 12 17 20 30 

Search for 6: Found
                        
View full implementation on GitHub

Efficiency Analysis

  • Time: O(log n) for search, insert, delete
  • Space: O(1)-Efficient for disk storage due to fewer reads

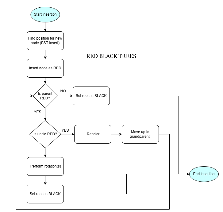
2] Red Black Trees

What it is?

A self-balancing binary search tree where each node has a color (red/black) to enforce balance rules.


How does it work?

  • Each node is either red or black.
  • Root node is black.
  • All Leaf(NIL) nodes are black.
  • If a node is red, then both its children are black.
  • For each node, every path to a NIL node has the same number of black nodes.

Workflow

Workflow for Red Black Trees

5. Code Snippet


RED = True
BLACK = False

class Node:
    def __init__(self, key, color=RED, left=None, right=None, parent=None):
        self.key = key
        self.color = color
        self.left = left
        self.right = right
        self.parent = parent

class RedBlackTree:
    def __init__(self):
        self.NIL = Node(key=None, color=BLACK)  # Sentinel NIL node
        self.root = self.NIL

    def search(self, key, node=None):
        node = node or self.root
        while node != self.NIL and key != node.key:
            node = node.left if key < node.key else node.right
        return node if node != self.NIL else None

    def left_rotate(self, x):
        y = x.right
        x.right = y.left
        if y.left != self.NIL:
            y.left.parent = x
        y.parent = x.parent
        if not x.parent:
            self.root = y
        elif x == x.parent.left:
            x.parent.left = y
        else:
            x.parent.right = y
        y.left = x
        x.parent = y

    def right_rotate(self, x):
        y = x.left
        x.left = y.right
        if y.right != self.NIL:
            y.right.parent = x
        y.parent = x.parent
        if not x.parent:
            self.root = y
        elif x == x.parent.right:
            x.parent.right = y
        else:
            x.parent.left = y
        y.right = x
        x.parent = y

    def insert(self, key):
        node = Node(key)
        node.left = node.right = self.NIL
        parent = None
        current = self.root

        while current != self.NIL:
            parent = current
            current = current.left if node.key < current.key else current.right

        node.parent = parent
        if not parent:
            self.root = node
        elif node.key < parent.key:
            parent.left = node
        else:
            parent.right = node

        node.color = RED
        self.fix_insert(node)

    def fix_insert(self, node):
        while node != self.root and node.parent.color == RED:
            if node.parent == node.parent.parent.left:
                uncle = node.parent.parent.right
                if uncle.color == RED:
                    node.parent.color = BLACK
                    uncle.color = BLACK
                    node.parent.parent.color = RED
                    node = node.parent.parent
                else:
                    if node == node.parent.right:
                        node = node.parent
                        self.left_rotate(node)
                    node.parent.color = BLACK
                    node.parent.parent.color = RED
                    self.right_rotate(node.parent.parent)
            else:
                uncle = node.parent.parent.left
                if uncle.color == RED:
                    node.parent.color = BLACK
                    uncle.color = BLACK
                    node.parent.parent.color = RED
                    node = node.parent.parent
                else:
                    if node == node.parent.left:
                        node = node.parent
                        self.right_rotate(node)
                    node.parent.color = BLACK
                    node.parent.parent.color = RED
                    self.left_rotate(node.parent.parent)
        self.root.color = BLACK

    def inorder(self, node=None):
        node = node or self.root
        if node == self.NIL:
            return
        self.inorder(node.left)
        print(node.key, end=' ')
        self.inorder(node.right)

# Example usage
if __name__ == "__main__":
    tree = RedBlackTree()
    values = [10, 20, 30, 15, 25, 5, 1]
    for val in values:
        tree.insert(val)

    print("In-order traversal of Red-Black Tree:")
    tree.inorder()

    key = 15
    found = tree.search(key)
    print(f"\nSearch for {key}:", "Found" if found else "Not Found")

OUTPUT:
In-order traversal of Red-Black Tree:
1 5 10 15 20 25 30 
Search for 15: Found
                        
View full implementation on GitHub

Efficiency Analysis

  • Time:O(log n) for all operations
  • Space:O(n)-Efficient, requires storing color bits

3] Skiplists

What it is?

A probabilistic data structure that maintains elements in sorted order using multiple levels of linked lists.


How does it work?

  • Skiplist is a multi-level linked list for fast search.
  • Each node’s level is chosen randomly (usually with a probability p = 0.5), determining how many levels it spans.
  • Insertion places the node in all its levels.
  • Search starts from the top level and drops down.
  • Deletion removes the node from all its levels.

Workflow

Workflow for skiplists

5. Code Snippet


import random

MAX_LEVEL = 4  # max levels in skiplist

class Node:
    def __init__(self, key, level):
        self.key = key
        self.forward = [None] * (level + 1)

class Skiplist:
    def __init__(self):
        self.header = Node(-1, MAX_LEVEL)
        self.level = 0

    def random_level(self):
        lvl = 0
        while random.random() < 0.5 and lvl < MAX_LEVEL:
            lvl += 1
        return lvl

    def insert(self, key):
        update = [None] * (MAX_LEVEL + 1)
        current = self.header

        # Start from highest level and move forward
        for i in range(self.level, -1, -1):
            while current.forward[i] and current.forward[i].key < key:
                current = current.forward[i]
            update[i] = current

        current = current.forward[0]

        # Insert if not present
        if current is None or current.key != key:
            lvl = self.random_level()

            if lvl > self.level:
                for i in range(self.level + 1, lvl + 1):
                    update[i] = self.header
                self.level = lvl

            new_node = Node(key, lvl)
            for i in range(lvl + 1):
                new_node.forward[i] = update[i].forward[i]
                update[i].forward[i] = new_node

    def search(self, key):
        current = self.header
        for i in range(self.level, -1, -1):
            while current.forward[i] and current.forward[i].key < key:
                current = current.forward[i]

        current = current.forward[0]
        if current and current.key == key:
            return True
        return False

    def display(self):
        for i in range(self.level + 1):
            current = self.header.forward[i]
            print(f"Level {i}: ", end="")
            while current:
                print(current.key, end=" -> ")
                current = current.forward[i]
            print("None")

# Usage
skiplist = Skiplist()
values = [3, 6, 7, 9, 12, 19, 17, 26]
for val in values:
    skiplist.insert(val)

print("Skiplist structure:")
skiplist.display()

print("\nSearch 19:", "Found" if skiplist.search(19) else "Not Found")
print("Search 15:", "Found" if skiplist.search(15) else "Not Found")


OUTPUT:
Skiplist structure:
Level 0: 3 -> 6 -> 7 -> 9 -> 12 -> 17 -> 19 -> 26 -> None
Level 1: 3 -> 12 -> 26 -> None
Level 2: 3 -> 26 -> None
Level 3: 3 -> None

Search 19: Found
Search 15: Not Found
                        
View full implementation on GitHub

Efficiency Analysis

  • Time: O(log n) average, O(n) worst
  • Space:O(nlog n) average, O(n) worst

Case Study Summary

Sl.no. Algorithm Time Complexity (Prefix Query) Space Efficiency Notable Difference Suitability for Use Case: data storage and indexing
1 B-Trees O(log n) High (disk/page optimized) Balanced multi-way tree ideal for large disk-based data structures. Widely used in databases and filesystems (e.g., Google’s Bigtable).
2 Red-Black Trees O(log n) Moderate Self-balancing binary tree with strict color and rotation rules. Efficient for in-memory indexing with consistent performance.
3 Skiplists O(log n) Moderate (more pointers per node) Randomized level-based linked structure enabling fast traversal. Good for concurrent systems like Google’s LevelDB.

Case 4: Real-Time Analytics and Monitoring

1. Business Problem Statement

To track, update, and analyze massive volumes of user interactions (clicks, views, impressions) in real-time to deliver actionable insights and personalized experiences.

Domain: Real-Time Data Processing, Streaming Analytics, AdTech, Recommendation Systems

2. Challenges

  • Processing millions of user events per second with minimal latency.
  • Efficiently updating and querying time-series metrics (clicks, views) in real-time.
  • Handling dynamic data where frequent updates and fast range queries are essential.
  • Balancing performance and memory usage for high-frequency analytics.

3. Algorithms Involved

  • Fenwick Trees (Binary Indexed Trees) – allow efficient prefix sum and point update operations in logarithmic time, ideal for time-series tracking (e.g., total clicks till time T).
  • Segment Trees – support complex range queries (sum, max, min, etc.) and range updates with lazy propagation for advanced analytics and summarization.
  • Hashing Algorithms – used to map user IDs, session tokens, or page categories for quick aggregation and lookup.
  • Sliding Window & Streaming Algorithms – used in conjunction to maintain statistics over recent time intervals (e.g., last 10 minutes of views).

1] Fenwick Trees (Binary Indexed Trees)

What it is?

A data structure that provides efficient methods for calculation and manipulation of prefix sums in a list of numbers. It's widely used in frequency tables, time-series analysis, and competitive programming.


How does it work?

  • Stores cumulative frequency data in a tree-like structure using bit manipulation.
  • Each index holds the sum of a specific range of elements from the input array.
  • Update: Modify element and update relevant tree indices using `index += index & -index`.
  • Query: Get prefix sum up to a certain index using `index -= index & -index`.
  • Efficient for dynamic data with frequent updates and queries.

Workflow

Workflow for Fenwick Tree

5. Code Snippet


class FenwickTree:
    def __init__(self, size):
        # Size of the array (1-based indexing)
        self.n = size
        self.tree = [0] * (size + 1)

    def update(self, index, delta):
        """Add `delta` to element at `index` (1-based)."""
        while index <= self.n:
            self.tree[index] += delta
            index += index & -index  # Move to next responsible node

    def query(self, index):
        """Get prefix sum from index 1 to `index`."""
        result = 0
        while index > 0:
            result += self.tree[index]
            index -= index & -index  # Move to parent
        return result

    def range_query(self, left, right):
        """Get sum of range [left, right]."""
        return self.query(right) - self.query(left - 1)


# Example usage
if __name__ == '__main__':
    print("Fenwick Tree Example")
    values = [3, 2, -1, 6, 5, 4, -3, 3, 7, 2]  # 10 elements

    ft = FenwickTree(len(values))
    for i, val in enumerate(values):
        ft.update(i + 1, val)  # Update using 1-based index
    print("Array:",values)
    print("Prefix sum up to index 5 (1 based indexing):", ft.query(5))       # Should output 15
    print("Range sum from index 3 to 7 (1 based indexing):", ft.range_query(3, 7))  # Should output 11

OUTPUT:
Fenwick Tree Example
Array: [3, 2, -1, 6, 5, 4, -3, 3, 7, 2]
Prefix sum up to index 5 (1 based indexing): 15
Range sum from index 3 to 7 (1 based indexing): 11
                

                        
View full implementation on GitHub

Efficiency Analysis

  • Time: O(log n) for update and prefix sum queries
  • Space: O(n) additional storage for tree array

2] Segment Trees

What it is?

A segment tree is a binary tree used for storing intervals or segments. It allows answering range queries and updates over an array efficiently. Common operations include sum, min, max, GCD over a range, etc.


How does it work?

  • Build: Recursively divide the array into halves and build the tree bottom-up.
  • Each internal node stores an aggregate value (e.g., sum or min) of its children.
  • Query: Use divide-and-conquer to check how much of the current segment overlaps with the query range.
  • Update: Traverse down to the affected leaf node and propagate changes upwards.
  • More powerful than Fenwick trees: supports range updates and more complex operations.

Workflow

Workflow for Segment Tree

5. Code Snippet


class SegmentTree:
    def __init__(self, data):
        self.n = len(data)
        self.tree = [0] * (4 * self.n)
        self.build(data, 0, 0, self.n - 1)

    def build(self, data, node, start, end):
        if start == end:
            self.tree[node] = data[start]
        else:
            mid = (start + end) // 2
            self.build(data, 2 * node + 1, start, mid)
            self.build(data, 2 * node + 2, mid + 1, end)
            self.tree[node] = self.tree[2 * node + 1] + self.tree[2 * node + 2]

    def update(self, idx, value, node=0, start=0, end=None):
        if end is None: end = self.n - 1
        if start == end:
            self.tree[node] = value
        else:
            mid = (start + end) // 2
            if idx <= mid:
                self.update(idx, value, 2 * node + 1, start, mid)
            else:
                self.update(idx, value, 2 * node + 2, mid + 1, end)
            self.tree[node] = self.tree[2 * node + 1] + self.tree[2 * node + 2]

    def query(self, l, r, node=0, start=0, end=None):
        if end is None: end = self.n - 1
        if r < start or l > end:
            return 0
        if l <= start and end <= r:
            return self.tree[node]
        mid = (start + end) // 2
        left = self.query(l, r, 2 * node + 1, start, mid)
        right = self.query(l, r, 2 * node + 2, mid + 1, end)
        return left + right

# Example usage
if __name__ == '__main__':
    print("Segment Tree Example")
    data = [3, 2, -1, 6, 5, 4, -3, 3, 7, 2]
    st = SegmentTree(data)
    print("Array:", data)
    print("Sum from index 0 to 4:", st.query(0, 4))   # Output: 15
    print("Sum from index 3 to 7:", st.query(3, 7))   # Output: 15
    st.update(3, 10)  # Update index 3 to 10
    print("After update at index 3 to 10:")
    print("Sum from index 3 to 7:", st.query(3, 7))   # Output should reflect updated value

OUTPUT:
Segment Tree Example
Array: [3, 2, -1, 6, 5, 4, -3, 3, 7, 2]
Sum from index 0 to 4: 15
Sum from index 3 to 7: 15
After update at index 3 to 10:
Sum from index 3 to 7: 19
                        
View full implementation on GitHub

Efficiency Analysis

  • Time: O(log n) for query and update operations
  • Space: O(4n) for tree storage (safe upper bound)

Case Study Summary

Sl.no. Algorithm Time Complexity (Prefix Query) Space Efficiency Notable Difference Suitability for Use Case: Real-Time Monitoring and Analytics
1 Fenwick Trees (Binary Indexed Trees) O(log n) High (O(n)) Efficient for dynamic prefix sums and updates using bit manipulation. Ideal for fast incremental updates and prefix queries in streaming data (e.g., tracking real-time event counts).
2 Segment Trees O(log n) Moderate to High (O(2n)) Supports a wider range of range queries (sum, min, max) and updates. Used when complex interval queries and dynamic updates are needed in large-scale analytics.

Case 5: Content Ranking and Personalization

1. Business Problem Statement

To rank billions of web pages and content items effectively and personalize recommendations by identifying relevant, popular, and similar content in real-time.

Domain: Search Engines, Recommendation Systems, Personalization, AdTech

2. Challenges

  • Handling massive web graphs with billions of pages and links.
  • Ranking pages based on authority and relevance efficiently.
  • Tracking frequently popular content with space constraints.
  • Personalizing recommendations by identifying similar items in large high-dimensional data.
  • Balancing accuracy, latency, and scalability for real-time personalization.

3. Algorithms Involved

  • PageRank – Calculates a global ranking score for each page based on the link structure of the web, representing page importance.
  • Space-Saving Algorithm – Efficiently tracks top-k frequent items in a data stream with bounded memory, useful for popular content tracking.
  • Locality-Sensitive Hashing (LSH) – Quickly identifies similar items by hashing high-dimensional data to buckets, enabling fast personalized recommendations.

1] PageRank Algorithm

What it is?

A link analysis algorithm that assigns a numerical weight to each element of a hyperlinked set of documents to measure its relative importance within the set.


How does it work?

  • Represents the web as a directed graph where pages are nodes and hyperlinks are edges.
  • Pages pass "rank" scores to linked pages proportionally.
  • Uses an iterative approach with damping factor to model random surfing behavior.
  • Converges when ranks stabilize, indicating page importance.

Workflow

PageRank Workflow

5. Code Snippet (Simplified Python)


def pagerank(graph, damping=0.85, max_iter=100, tol=1e-6):
    nodes = list(graph.keys())
    n = len(nodes)
    rank = {node: 1 / n for node in nodes}

    for _ in range(max_iter):
        prev_rank = rank.copy()
        for node in nodes:
            incoming = [src for src in nodes if node in graph[src]]
            rank[node] = (1 - damping) / n + damping * sum(
                prev_rank[src] / len(graph[src]) for src in incoming
            )
        # Check convergence
        if all(abs(rank[node] - prev_rank[node]) < tol for node in nodes):
            break

    return rank

# Example graph
graph = {
    'A': ['B', 'C'],
    'B': ['C'],
    'C': ['A'],
    'D': ['C']
}

ranks = pagerank(graph)

# Sort and print ranks in descending order
sorted_ranks = sorted(ranks.items(), key=lambda x: x[1], reverse=True)

print("Final Ranking Order:")
for i, (node, score) in enumerate(sorted_ranks, 1):
    print(f"{i}. {node} ({score:.4f})")

# Optional: get just the order string
rank_order = " > ".join(node for node, _ in sorted_ranks)
print("Rank Order:", rank_order)


OUTPUT:
Final Ranking Order:
1. C (0.3941)
2. A (0.3725)
3. B (0.1958)
4. D (0.0375)
Rank Order: C > A > B > D
                        
View full implementation on GitHub

Efficiency Analysis

  • Time: O(k * (V + E)) where k is iterations, V vertices, E edges
  • Space: O(V + E) to store graph and ranks

2] Space-Saving Algorithm

What it is?

An algorithm to track the top-k most frequent elements in a stream efficiently with fixed memory, allowing approximate frequency counts with error bounds.


How does it work?

  • Maintains a fixed-size summary data structure for the top-k items.
  • For each new item, if it exists in the summary, increment count; else, replace the minimum count item.
  • Ensures frequent items are retained, and infrequent ones are discarded.

Workflow

Space Saving Algorithm Workflow

5. Code Snippet (Simplified Python)


from collections import defaultdict

class SpaceSaving:
    def __init__(self, k):
        self.k = k  # Maximum number of elements to track
        self.counters = {}  # Dictionary to store item -> (count, error)

    def process(self, item):
        if item in self.counters:
            self.counters[item][0] += 1  # Increment count
        elif len(self.counters) < self.k:
            self.counters[item] = [1, 0]  # New item, no error
        else:
            # Find item with minimum count
            min_item = min(self.counters.items(), key=lambda x: x[1][0])
            min_key, (min_count, _) = min_item
            # Replace with new item, inherit min_count as error
            del self.counters[min_key]
            self.counters[item] = [min_count + 1, min_count]

    def get_frequent_items(self):
        return sorted(
            ((item, count, error) for item, (count, error) in self.counters.items()),
            key=lambda x: -x[1]
        )

# Example usage
if __name__ == '__main__':
    stream = ['a', 'b', 'c', 'a', 'b', 'a', 'd', 'e', 'b', 'b', 'a', 'f', 'g', 'b', 'a']
    ss = SpaceSaving(k=3)  # Track top-3 frequent items

    for item in stream:
        ss.process(item)

    print("Top-k Frequent Items (Item, Estimated Count, Error):")
    for entry in ss.get_frequent_items():
        print(entry)

OUTPUT:
Top-k Frequent Items (Item, Estimated Count, Error):
('b', 5, 2)
('g', 5, 4)
('a', 5, 4)
                        
View full implementation on GitHub

Efficiency Analysis

  • Time: O(log k) per update (if using heap or balanced tree)
  • Space: O(k) fixed memory footprint

3] Locality-Sensitive Hashing (LSH)

What it is?

A probabilistic hashing technique designed to hash similar input items into the same buckets with high probability, enabling fast approximate nearest neighbor search in high-dimensional spaces.


How does it work?

  • Transforms high-dimensional vectors (e.g., user profiles, document features) into buckets.
  • Uses hash functions sensitive to input similarity (e.g., cosine similarity, Jaccard similarity).
  • Similar items collide in buckets, allowing efficient approximate similarity search.
  • Enables fast personalized recommendations by identifying similar content/users.

Workflow

Locality-Sensitive Hashing Workflow

5. Code Snippet (Simplified Python using MinHash for Jaccard)


import numpy as np
from sklearn.feature_extraction.text import TfidfVectorizer

class LSH:
    def __init__(self, num_hashes, dim):
        self.num_hashes = num_hashes
        self.planes = np.random.randn(num_hashes, dim)  # Random hyperplanes

    def hash(self, vector):
        # Compute dot product with each plane and get 1 if >=0 else 0
        return ''.join(['1' if np.dot(vector, plane) >= 0 else '0' for plane in self.planes])

# Sample documents
docs = [
    "the cat sat on the mat",
    "the cat sat on a mat",
    "dogs are in the yard",
    "the quick brown fox jumps over the lazy dog"
]

# Step 1: TF-IDF vectorization
vectorizer = TfidfVectorizer()
tfidf_matrix = vectorizer.fit_transform(docs).toarray()

# Step 2: Hash documents using LSH
lsh = LSH(num_hashes=10, dim=tfidf_matrix.shape[1])
buckets = {}

for idx, vec in enumerate(tfidf_matrix):
    h = lsh.hash(vec)
    if h not in buckets:
        buckets[h] = []
    buckets[h].append((idx, docs[idx]))

# Step 3: Show buckets with near-duplicates
print("Buckets with near-duplicate documents:")
for bucket, items in buckets.items():
    if len(items) > 1:
        print(f"\nBucket Hash: {bucket}")
        for i in items:
            print(f"Doc {i[0]}: {i[1]}")


OUTPUT:
Buckets with near-duplicate documents:

Bucket Hash: 0010010101
Doc 0: the cat sat on the mat
Doc 1: the cat sat on a mat
                        
View full implementation on GitHub

Code result analysis

  • Bucket Hash 1010100110 is created by projecting document vectors onto random hyperplanes and encoding signs as bits.
  • Documents 0 and 1 share the same bucket hash, indicating very similar vector representations (near-duplicates).
  • Other documents have different hashes, meaning they are dissimilar and placed in separate buckets.
  • LSH groups similar items into the same bucket with high probability, enabling fast similarity detection.
  • This avoids costly all-pairs comparisons by limiting comparisons to items within the same bucket.
  • Documents about “cat sat on the mat” are recognized as similar and grouped together in the output.

Efficiency Analysis

  • Time: O(num_hashes) for signature, O(1) average bucket lookup
  • Space: O(num_bands * bucket size), efficient for large-scale high-dimensional data

Case Study Summary

Sl.no. Algorithm Time Complexity Space Efficiency Notable Difference Suitability for Use Case: Content Ranking and Personalization
1 PageRank O(k * (V + E)) High (O(V + E)) Iterative link analysis algorithm for global page importance. Effective for ranking billions of web pages by authority and relevance.
2 Space-Saving Algorithm O(log k) Fixed (O(k)) Approximate top-k frequency tracking in streams with error bounds. Used for monitoring popular content and keywords efficiently in large data streams.
3 Locality-Sensitive Hashing (LSH) O(num_hashes) Moderate Probabilistic hashing to group similar items in buckets for fast similarity search. Enables real-time personalized recommendations based on content/user similarity.